3ds Max에서, Modifier List에서 애니메이션을 적용시킨 오브젝트를 뽑아내도 바라는 대로 움직이지 않는다.
그 이유는 맥스에서 사용하는 Modifier를 다른 프로그램이나 출력 방식에 옮겨 담을 수 없기 때문일거다. 알아보진 않았지만 그렇겠지?? 아시는 분 있으시면 댓글을 달아주세요!

하지만 이렇게 곤란한 상황에서도 해결법은 있었다. 인터넷 뒤지다가 외국인 유튜브에서 찾았다!
방법을 요약하자면,
적용된 상태를 1프레임씩 나누기
-> 처음 상태의 obj를 Morpher 적용
-> Max script를 이용해 하나씩 넘어가도록 잇기
-> 출력


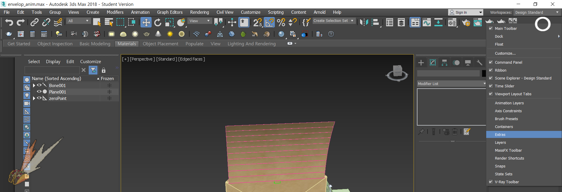
메인툴바에서 우클릭하면 숨겨져 있던 다른 툴들이 있다. 그중 <Extras> 툴들을 누른다.

이상태에서 애니메이션이 들어있는 오브젝트를 선택하고, 툴바의 맨 오른쪽 버튼을 꾹 눌러서 두번째 것을 누른다.

어.. 이건 Snapshot 이라는 기능이다. 쪼개는 기능.

여기서 Range를 선택하고, 몇프레임부터 몇프레임까지 뽑을지(편하려면 전체 프레임을, 용량 조금이라도 줄이려면 필요한 부분만) 선택하고, 그만큼을 Copies에 적는다. (나는 80-30이라 50개) 그리고 Clone Method는 Mesh로 선택 후 OK를 누르자.

이렇게 많이 생겼다면, 잘 하고 있으신 거에요!
이렇게 복제된 것 중에 첫번째 오브젝트를 선택한 후,(저는 paper003~paper052가 생겼으니 003을 선택)
Modifier 중에서 Morpher를 추가해주세요.



그 후, Load Multiple Targets를 눌러서 불러올 친구들을 선택합니다. 004~052까지 전부 불러오면 되겠죠?
불러오면 Morpher 창에 하나씩 들어가 있는걸 확인할 수 있습니다.

그 뒤 Utilities 탭에 가서(스패너 모양) MAX Script 버튼을 눌러준 후, Open Listener를 눌러서 리스너를 켜준다.
안에 들어있는걸 지워주고 아래의 내용을 써준다.
with animate on for i = 0 to 250 do (slidertime = i;WM3_MC_SetValue $Cylinder002.Morpher i 100.0;t = i-1;f=i+1;WM3_MC_SetValue $Cylinder002.Morpher f 0.0;WM3_MC_SetValue $Cylinder002.Morpher t 0.0;)animate off
다만 주황색 부분을 복사한 만큼의 갯수(전 50개)와 지금 선택한 object의 이름(전 paper003)으로 바꿔주면 됩니다!
0~100까지 snapshot을 사용해 복사했다면, 100을 써주시면 되겠죠?

0부터 50까지 키프레임이 다닥다닥 생기면서 Morpher가 적용된다.!
여기까지가 끝ㅎㅎ

원래 있는 튜토리얼이라 올려야 하나 말아야하나 했는데, 한글로 된건 못찾아서 이렇게 글을 적어 봤다. 들어오는 사람이 있을라나 싶지만..ㅎㅎ
도움이 되셨다면 댓글 또는 공감 한번씩 부탁드리겠습니다!!
도움을 얻은 곳-> https://www.youtube.com/watch?v=yaUOR76FxYU
'TA > A' 카테고리의 다른 글
| 2년간의 라이팅 아티스트 활동 기록 (5) | 2025.07.10 |
|---|
댓글